
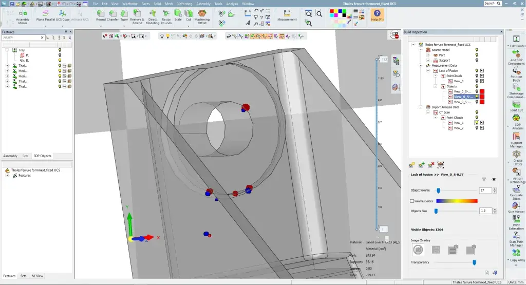
A primeira do setor: correlação comprovada com os resultados da tomografia computadorizada
Nossa equipe de cientistas e engenheiros de materiais e processos desenvolveu algoritmos que mostram um alto nível de correlação com os resultados das tomografias computadorizadas, permitindo uma detecção automatizada e pós-construção de incidentes. Em um estudo, foi verificada uma correlação de 100% dos resultados da análise de Inspeção DMP com a falta de fusão (LoF) encontrada nos dados da tomografia computadorizada para defeitos > 200 μm para uma variedade representativa de testes de peças em LaserForm Ti Gr23 (A) e em Maraging Steel (A) produzidas na impressora 3D de metal DMP 320.